خط إنتاج سماد NPK، بتقنية التحبيب بالبرج المنخف ض (من 50,000 إلى 150,000 طن في السنة) Low-Tower Granulation
طلب عرض سعر
الموقع الإلكتروني: http://fertilizerline-ae.com/5-2-1-low-tower-granulation.html
استفسار
نظام متكامل لإنتاج الأسمدة المركبة باستخدام عملية التحبيب بالبرج لتشكيل حبيبات سماد متجانسة
يعتمد في خط الإنتاج هذا عملية تقنية التحبيب باستخدام بالعجينة المنصهرة في برج منخفض لإنتاج أسمدة مركبة حبيبية أساسها اليوريا. يستخدم منصهر اليوريا أو محلول نترات الأمونيوم والفوسفات كسائل ناقل، ويخلط مع أسمدة الفوسفات المسحوقة وكلوريد البوتاسيوم أو كبريتات البوتاسيوم لتكوين خليط متجانس. يرش المخلوط من فوهات التحبيب في أعلى البرج، ويتصلب بالتبريد، ثم يغربل ويغلف ويعبأ لإنتاج حبيبات ناعمة مستديرة ذات قوة ميكانيكية عالية.
- الطاقة الإنتاجية: من 50,000 إلى 600,000 طن في السنة
- المعيار: متوافق مع GB/T 15063-202020
- حجم الحبيبات: من 2.0 إلى 3.5 مم
استفسار
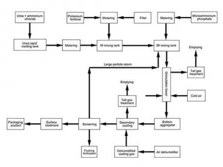
مخطط تدفق عمليات المعالجة
المعدات الرئيسية
ميزان خلط، خزان صهر اليوريا، ناقل سير، كسارة، ناقل رأسي بالقادوس، برج تحبيب، وحدة تبريد، مزيل رطوبة الهواء، آلة غربلة، آلة تغليف، آلة تعبئة، نظام معالجة غازات العادم
الخصائص- تم تقليل ارتفاع برج التحبيب إلى حوالي 60 متر. يبلغ إجمالي تكلفة المشروع حوالي نصف تكلفة عملية التحبيب ذات البرج العالي ذات السعة المماثلة.
- يقل استهلاك الفحم عن 15 كجم لكل طن من السماد عند استخدام الزيت الحراري كناقل للحرارة، أو يبلغ استهلاك البخار حوالي من 160 إلى 180 كجم لكل طن. يتراوح استهلاك الطاقة من 15 إلى 22 كيلو وات ساعة لكل طن.
- يمكن للنظام العمل بكفاءة عالية خلال المواسم الحارة والرطبة، مما يجعله مناسب للمناطق ذات الرطوبة العالية.
- يتم الحفاظ على نسبة البيوريت في المنتج النهائي عند حوالي من 0.8 إلى 1.2%
- نسبة تكوين الحبيبات لا تقل عن 99%، مع وجود أكثر من 90% من الجزيئات ضمن نطاق حجم من 2 إلى 3 مم. لا يحدث التصاق بالجدران، مما يتيح إنتاج أسمدة مركبة عالية ومتوسطة ومنخفضة التركيز.
- تتميز حبيبات السماد النهائي بحجمها المتجانس وخصائصها الفيزيائية الثابتة.
- يمكن استخدام كلوريد الأمونيوم الرطب كبديل جزئي لليوريا، مما يقلل أو يلغي الحاجة إلى المواد المالئة ويخفض تكاليف إنتاج الأسمدة المركبة.
- تعد هذه العملية مناسبة تماماً لإنتاج أسمدة مركبة ذات محتوى منخفض من البيوريت (BIU).
منتجات الأسمدة النهائية

